中国·yl88858永利(Macau)股份有限公司-Official Website
首页
学院概况
师资队伍
教育教学
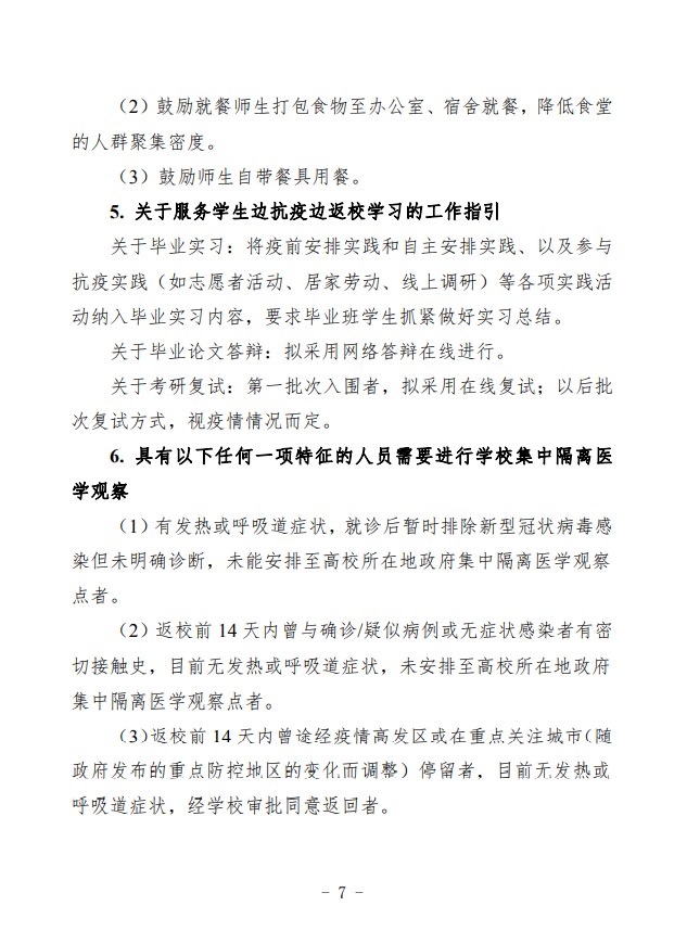
本科评估
yl9193永利集团
yl7703永利集团
招生就业
党建工会
校友会工作
实验创新
通知新闻
下载专区
校企交流
党建工会
党委简介
理论学习
依法治院
工会
七个一专栏
依法治院
当前位置:
首页
>>
党建工会
>>
依法治院
>>
正文
农生联字〔2020〕6号-yl88858永利集团2020年春季学期学生返校疫情防控工作方案20200423
发布时间:2021-03-28 发布人: